|
天津西青区社会山别墅24kw燃气壁挂炉设计方案天津西青区社会山别墅24kw采暖炉技术方案
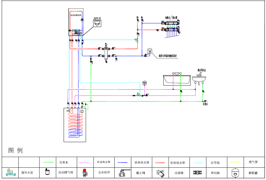
(一)、项目具体情况 社会山别墅位于天津市西青区知景道,是成熟的住宅小区。本项目选用采暖炉来提供供暖和生活热水,建筑面积为186平米,选用一台系统炉配置容积式换热水箱来提供采暖和生活热水。末端采用地暖供暖形势,供回水温度为55/45℃,其工作方式为生活热水优先。配置一个可编程的远程室内温控器控制采暖炉起停
(二)、采暖炉技术方案及说明 1、采暖设计标准 根据《居住建筑节能设计标准》节能住宅建筑热指标宜选45-55 w/m2,这主要是针对普通住宅集中供暖而言,室内计算温度为16-18℃;对于分户采暖方式考虑到户间传热及间歇式供暖的特征,单位热指标需增加30%-40%,因此,单位建筑热指标应为60-70w/m2。 综合考虑到使用生活热水对供暖的影响及分户间隙供暖要求升温的迅速性,所以针对社会山别墅10-3项目天津燃气壁挂炉安装公司按建筑面积热指标100w/m2左右进行选型; 因此天津壁挂炉公司建议配置24kw燃气壁挂炉即可达到采暖和热水共用效果。 2、大户型生活热水计算 由于此项目有生活热水需求,需配置容积式换热水箱来提供,水箱容积可按下面的计算来确定:(1)、计算最大连续使用时间段的用水量Q,其中: q——设定贮水温度,卫生器具的一次热水用量(L/次); m——同一种卫生器具的同时使用个数; n——每一个卫生器具的连续使用次数。 计算出的为40度水温,自来水温度为5℃,折算成60度的水温 Q1=Q(40-5)/(60-5) (2)、V有效=(50%~80%)Q1 V设计=1.3V有效 (3)、选择储水罐:社会山别墅建筑面积186平米,共有3个卫生间。配有浴缸及淋浴。 按要求,热水需满足3个卫生间同时使用,此处按1个主卫和2个公卫同时使用一次计算。 浴缸加热是指12分钟内将浴缸注满用户使用的温度。 根据《建筑给水排水设计规范》(GB50015-2003)查得卫生器具一次热水用量及温度如下: 带有淋浴器的的浴缸用水标准:150升,40度; 淋浴器用水标准:70-100升,取200升,40度; 自来水温度取为5度 计算得:Q=350L,自来水温度为5℃,折算成60℃的水温,则Q1=137L V有效=(50%~80%)Q1=0.8*254=133L V设计=1.3V有效=133L,即有: 天津燃气壁挂炉公司选择150L的容积式换热水箱. (三)、选型优势 大户型由于系统较大,要求配置混水装置和外加循环泵。采暖炉电路板具有强大的控制功能,支持外加循环泵的控制。通过连接同步控制器,真正意义地实现了外置循环泵与内置循环泵的同步智能控制。外置循环泵与去耦罐的完美结合,即达到了混水、排气、排污的作用,又使一、二次系统充分的分离,优化了整个系统的运行性能。 由于社会山采用地暖的供暖方式,当采暖炉在停止采暖加热生活热水的时间段里,室温基本不会产生变化(生活热水加热时间一般都在30分钟左右),对供暖效果几乎没有影响。 所以天津小松鼠燃气壁挂炉代理公司在采暖炉选型上主要考虑实际的供暖负荷并留有一定余量,以保证整个系统始终运行在最佳状态。 二、方案配置及系统图纸1、社会山别墅采用系统炉+储水罐+地暖(标配室内温控器的系统)
|
